Horror Legends
Lead Game Designer, Project Manager, Lead 3D Artist
PC, Asymmetrical Multiplayer PvP 2–6 Players
Early Access 2018, Full Release 2021
Horror Legends is an asymmetrical multiplayer survival horror game built around tense cat-and-mouse gameplay, emergent objectives, and close-quarters combat inspired by classic slasher and supernatural horror tropes. The game emphasizes player choice, emergent encounters, and replayability while maintaining clarity and readability for competitive play.
Core Gameplay & Mechanics Design
I led the design of all core gameplay systems, including:
Asymmetrical balance between Cast members and Legends
Multiple win conditions supporting varied strategies and emergent play
Combat mechanics including hit detection, attack timing, and movement responsiveness
Testing, iteration, and adjustment of mechanics based on internal and external playtests
My focus was on ensuring player actions produced clear, readable results, with responsive combat and emergent tension. Iterative analysis of player behavior informed balance decisions and gameplay refinements.
Level Design & Player Experience
Handcrafted maps such as vandalized farmhouses, junkyards, and forests were designed to support stealth, ambushes, and chase dynamics
Layouts prioritized line-of-sight clarity, environmental storytelling, and player readability
Light procedural variation between rounds was implemented to prevent memorization and maintain replayability
Environmental NPCs such as the Harbinger and the Cat added dynamic world interactions to maintain suspense and immersion even when Legends were not present
Character & Ability Design
Cast members were designed with unique movement, stats, and loadouts to encourage meaningful player choice
Legends feature distinct abilities and playstyles, including high-durability, objective-based immortality, and minion systems
All abilities and animations were iteratively tested to ensure clarity, feedback, and player readability
Systems, Progression & User Experience
Bot support for solo and multiplayer ensured accessibility and enabled iterative testing
Fate Points progression system rewards strategic play and cosmetic customization, enhancing long-term engagement
Systems were designed to scale easily for new content, Legends, and Cast members without disrupting core mechanics
Focused on UX principles, player feedback, and usability, including tutorials, loadouts, and in-game communication
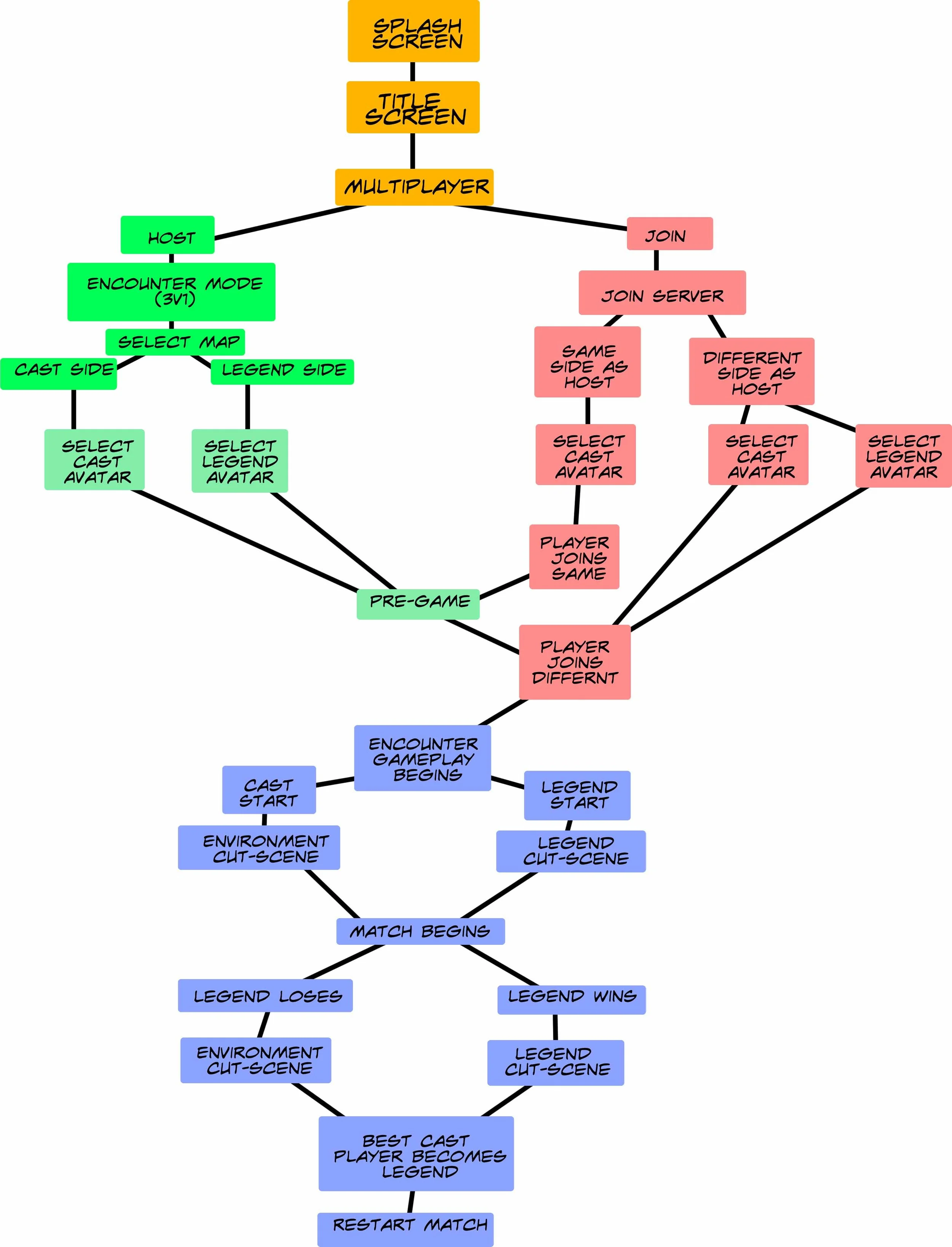
Horror Legends gameplay chart.
Crossover Guest Character
The game includes a guest Legend, Radu from the Subspecies horror film franchise, reprised by actor Anders Hove. This reinforced the game’s connection to classic horror IP while providing a high-profile, genre-authentic character for players.
Production, Scope & Project Management
Developed by a small team under a limited budget, I coordinated all aspects of design, asset creation, and production pipelines. Responsibilities included:
Managing schedules and milestones across gameplay, animation, and 3D asset production
Rapid iteration on mechanics and level design based on testing and player feedback
Cross-discipline collaboration to ensure clarity, consistency, and quality under resource constraints
Reflection & Future Improvements
Future improvements would focus on expanding Legend and Cast variety, refining tutorials and onboarding, improving AI for NPCs and bots, and increasing environmental interactivity. Emphasis would remain on player experience, usability, and emergent gameplay systems, ensuring new content continues to support clarity, tension, and replayability.
Impact & Achievements
Horror Legends is a fully shipped asymmetrical multiplayer title that demonstrates:
Expertise in game mechanics and level design for emergent multiplayer experiences
Strong UX and usability focus with HCI-informed iteration
Leadership across design, production, and 3D asset creation
Proven ability to manage multiple tasks and adapt to evolving development needs
Integration of licensed IP to enhance player engagement and genre authenticity
